开封新闻网-河南开封新闻最近头条 - 收集互联网各类热门信息网站,提供便民发帖,本地生活服务等!

开封新闻网-河南开封新闻最近头条

当前位置: 河南开封新闻网 > 禹王台 > 楼市降温!10月全国房价持续下降 海南却“一枝独秀” 低迷情绪有望缓解?

楼市降温!10月全国房价持续下降 海南却“一枝独秀” 低迷情绪有望缓解?

10月份,房地产市场仍在持续下行。

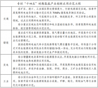
11月15日,国家统计局发布了2021年10月份70个大中城市商品住宅销售价格变动情况,最新数据显示,10月份70个大中城市新建商品住宅(下称“新房”)和二手住宅(下称“二手房”)销售价格环比仍在下跌,同比涨幅持续回落。

自今年6月以来,统计局监测的70个大中城市里,每月新房、二手房环比价格呈现下降的城市数量不断增多。据证券时报·券商中国记者统计,10月70个大中城市里,有52个城市新房价格环比下降,较9月增加了16个;有64个城市二手房房价格环比下降,较9月增加了12个。10月份,新房、二手房价格环比下降的城市数量创今年以来新高。

专家指出,传统“银十”延续降温特征,主要是由于市场调控趋严,“三道红线”加剧房企的融资端压力,资金流动力成为房企急需解决的问题,为实现加速回款,同时进入年关,房企为冲业绩目标,降价出售现象有所增加。另一方面,多地还在发力加强限购限售、出台二手房指导价、打击学 区 房炒作等行为等,持续消退楼市虚热,也让价格呈现一定回落趋势。不过,近期有关部门对房地产市场的调控力度与节奏有所调整,信贷层面释放出积极信号,或将对稳定市场预期、缓解市场低迷情绪起到重要作用。

Image

(截图来源:国家统计局官网)

10月各线商品住宅价格普降

自今年6月以来,统计局监测的70个大中城市里,每月新房、二手房环比价格呈现下降的城市数量不断增多。据证券时报·券商中国记者统计,10月70个大中城市里,有52个城市新房价格环比下降,较9月增加了16个;有64个城市二手房房价格环比下降,较9月增加了12个。10月份,新房、二手房价格环比下降的城市数量创今年以来新高。

从房价涨跌情况看,10月份,各线城市新房和二手房销售价格环比呈略降态势,同比涨幅则继续回落。

从10月份各线城市商品住宅销售价格环比看:

4个一线城市新房销售价格环比持平,二手房销售价格环比下降0.4%,与上月相同。在新房价格方面,北京和上海环比分别上涨0.6%和0.1%,广州和深圳分别下降0.3%和0.2%。在二手房价格方面,北京、上海、广州和深圳环比分别下降0.5%、0.4%、0.6%和0.2%。

31个二线城市新房价格环比由上月持平转为下降0.2%,二手房销售价格环比下降0.3%,降幅比上月扩大0.2个百分点。

35个三线城市新房和二手房销售价格环比均下降0.3%,降幅比上月均扩大0.1个百分点。

易居研究院智库中心研究总监严跃进认为,10月新房价格下跌的城市数量明显增多,说明近期房地产市场在去库存压力和资金压力下,各大城市降价促销动作增加。在新房价格方面,除了一线城市略上涨外,二、三线城市均出现下跌,后续需要防范三四线城市出现房企销售困难导致项目开工意愿不强的风险。

对于10月二手房市场的表现,严跃进表示,10月约有90%的城市出现了明显降价现象,说明当前二手房市场的降温是全国性的。二手房价格往往先于新房降温,目前已连跌三个月。无论是环比跌幅数据还是同比涨幅数据都能看出二手房的降温力度大于新房。二手房市场的风险正在扩大,需要积极防范市场过快降温和出现房地产金融风险。

入冬后海南进入销售旺季

据证券时报·券商中国记者统计,从销售价格环比涨幅排名来看,10月新房价格涨幅居前的城市分别是:三亚(0.8%),北京、银川(0.6%),杭州、西安(0.4%);二手房价格涨幅居前的城市有:赣州(0.5%),三亚(0.4%),海口(0.3%)。

Image

诸葛找房数据研究中心指出,三亚凭借生态气候以及旅游特色吸引大批人流量,生态宜居这一大城市亮点带动市场需求有所上涨,新房价格表现出较为强劲的增长力。值得注意的是,海口二手房价格涨幅连续四个月占据前三,主要或是由于海口自身新房供应不足,导致需求渗透入二手房市场,房价呈现一定的上涨态势。

58安居客房产研究院认为,三亚是养老旅居购房的主要城市,每年年底都是相对的旺季,市场需求提升而市场化住宅用地供应量持续紧缩所引起的供需不平衡,可能是影响三亚10月份房价的主要原因。同时,在海南禁止批准建设建面100㎡以下户型和限制住宅用地供应的多重调控政策作用下,包括海口、三亚在内的海南各个城市新房正在加速去库存,同时也带动了二手房存量市场的库存消耗。

从销售价格环比跌幅排名来看,新房价格方面,韶关、石家庄(1.1%),大理、泸州(0.9%),秦皇岛、昆明(0.8%)跌幅较大。二手房价格方面,南充(0.9%)、大理、泸州、韶关、牡丹江(0.8%),桂林、西宁、广州、石家庄(0.6%)跌幅较大。

Image

当前价格跌幅较大的城市多为三、四线城市。58安居客房产研究院指出,截止目前全国已有21城发布“限跌令”,除沈阳、昆明等个别城市外,绝大多数都是市场降温速度比较快的三、四线城市,目前跌幅较大的城市中桂林、唐山、昆明、岳阳等城市都发布了“限跌令”,预计未来还会有城市将加入“限跌令”行列。

近期市场低迷情绪有望缓解

从10月商品住宅销售数据以及房地产投资、销售数据看,房地产市场仍处于下行势头。不过,近期有关部门对房地产市场的调控力度与节奏有所调整。

人民银行发布的个人住房贷款数据显示,10月末个人住房贷款余额37.7万亿元,当月增加3481亿元,较9月多增1013亿元。证券时报·券商中国记者还在近日获悉,11月9日,中国银行间市场交易商协会举行房企代表座谈会,反映出房地产企业境内发债的相关政策会有所松动。从土地市场看,多地在第三轮集中供地中放松了土地出让门槛。

诸葛找房数据研究中心也指出,降温对市场信心造成一定的打击,但近期央行多次召开会议,强调要维护房地产市场的平稳健康发展,维护住房消费者合法权益,以及对信贷层面释放一定的积极信号,或将对稳定市场预期、缓解市场低迷情绪起到重要作用。

不过,民生银行研究院高级研究员王静文表示,10月以来,监管层连续针对房地产金融政策进行纠偏,但效果尚未显现。目前房地产市场调控有放缓苗头,资本市场已经率先反应,但预计“房住不炒”的定位和“三稳”的政策基调不会改变,而在“买涨不买跌”的心理驱动以及房地产税试点加快推出的背景下,预计难以扭转房地产市场的下行走势。

中信证券研究部认为,可以预期,地产行业风险基本可控,推进城市更新、保障性住房建设、住房租赁也为地产投资提供新空间。综合来看,预计全年房地产投资增速或实现6%左右增长。

  • 上一篇:没有了
  • 下一篇:没有了
你还可能关注到的相关内容
发表评论 网友发言只代表其个人观点,不代表电脑技术网的观点或立场。
验证码:点击我更换图片